- Incidental renal mass on non-contrast CT
- Incidental renal mass on contrast CT
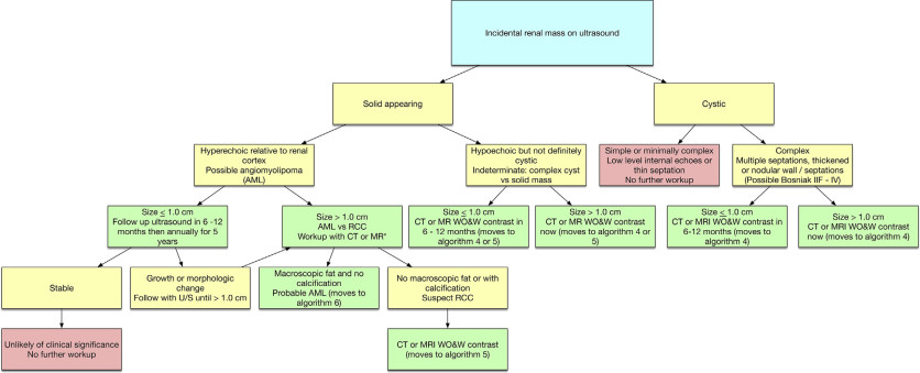
- Incidental renal mass on ultrasound
- Incidental cystic renal mass
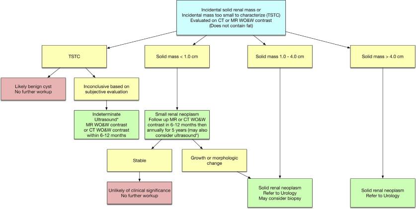
- Incidental solid renal mass / too small to characterize
- Incidental renal mass with fat
Detail for incidental renal mass:
- size
- attenuation (CT)/echogenicity (US)/signal (MRI)
- homogeneity versus heterogeneity,
- enhancement or Doppler flow,
- internal complexity (incl. est. of Bosniak category for cystic)
- any change from prior studies
Incidental renal mass on non-contrast CT

Incidental renal mass on contrast CT

Incidental renal mass on ultrasound

Incidental cystic renal mass (CT/MR, no fat)

Incidental solid mass / too small

Incidental renal mass containing fat

